2026年国际足联世界杯(The 23rd FIFA World Cup)-8833300足球
网站地图
搜索
首页
关于我们
世界杯8833300足球简介
现任领导
公司架构
院系设置
院工作组
党建思政
党总支简介
党建活动
工会简介
工会活动
团队队伍
高层次人才
导师队伍
团队队伍
人才培养
本科生培养
公司产品
人才招聘
本科生招生
硕士生招生
博士生招生
就业信息
团队建设
学位点介绍
学科介绍
团队建设
博士后流动站
科技小院
科学研究
科研平台
科研项目
科研成果
社会服务
交流合作
国际交流合作
国内交流合作
下载中心
员工专区
教师专区
规章制度
首页
关于我们
世界杯8833300足球简介
现任领导
公司架构
院系设置
院工作组
党建思政
党总支简介
党建活动
工会简介
工会活动
团队队伍
高层次人才
导师队伍
团队队伍
人才培养
本科生培养
公司产品
人才招聘
本科生招生
硕士生招生
博士生招生
就业信息
团队建设
学位点介绍
学科介绍
团队建设
博士后流动站
科技小院
科学研究
科研平台
科研项目
科研成果
社会服务
交流合作
国际交流合作
国内交流合作
下载中心
员工专区
教师专区
规章制度
网站地图
搜索
副教授
高层次人才
导师队伍
团队队伍
>
草业科学系
林学系
位置:
首页
-
团队队伍
-
团队队伍
-
草业科学系
-
副教授
-
正文
团队队伍
高层次人才
导师队伍
团队队伍
草业科学系
教授
准聘教授
副教授
准聘副教授
讲师
研究员
副研究员
助理研究员
林学系
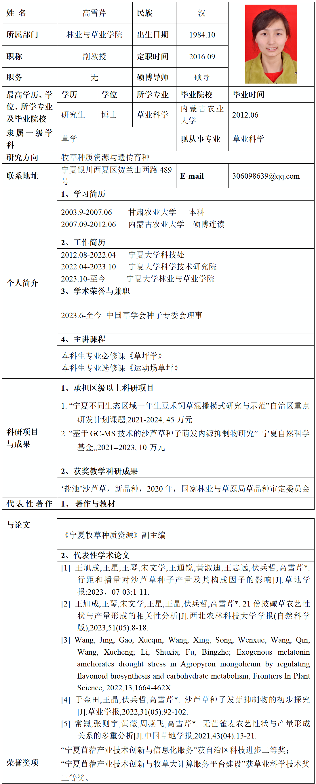
高雪芹
时间:2023-12-25
来源:世界杯8833300足球
点击数:
下一篇:
米楠